
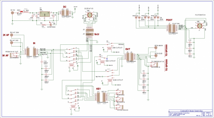
Making the transition from DX to Contest mode a single-switch affair This box takes some of the hassle out of moving from DX to contest mode by automating some of the hardware configuration needed swapping keyer paddle and AF lines at the flip of a switch. Box FunctionalityWhen power is applied, the box moves into "contest mode." When powered off, it's in "DX mode." The box performs three basic functions, depending on the mode: 1. In "contest mode" the box reroutes AF to take advantage of positional logic - meaning the right rig's main RX AF comes from the right-most speaker, and the left rig's main RX AF comes from the left-most speaker. Both main RX feeds are processing through the YCCC So2r controller (follow link HERE). A summary of the box functionality is given in the following diagram. "C" is contest mode - and DX is normal, non-contest mode. For normal DXing, the AF for each rig comes from the speakers adjacent the rig and the So2r controller is not used.
In RTTY contesting operation all the speakers are active simultaneously -with the speaker positioning allows a spatial focusing of each signal source. The SP2000 does have a headphone jack and so headphone operation is available in both the DX and contest modes which may be more helpful in CW operation. The SP2000 housing contains a 2x100W power amp and the "ultimate audio filter"- both are put into full service here. The amp's filtering is optimized for CW/digital operation via fixed filters even if the more elaborate AF filtering options are not used. The SM5000 speaker by contrast has none of these filters and is more suitable choice for wider band SSB/FM operation. Also, in non-contest use, I like to have the AF coming from the rig in front of me and that means reverting to the SM5000. 2. Contest mode connects the paddles to the So2r box - and disconnects the uHam MKII. I prefer the MKII for casual operation outside of contesting because of the small dedicated keyboard, easily assigned macros and of course, the very cool LCD screen! 3. A foot switch function is added supporting the contest mode. There are three buttons on the foot switch - left, center and right. Pressing a given button mutes the sound on all the other speakers. This is very handy in contesting when (for example) I want to focus on the right speaker AF. Pressing the right-side foot switch causes the AF from the center and left speakers are muted. And because this need is not necessarily synchronized with a specific the So2r operation it's hard to integrate on an automatic basis. Design The design is basic with relays performing all of the switching functions. A set of 4PDT relays handles the core signal and keyer paddle routing. With 3 more relays serving the foot-switch cut-out function. A diode matrix handles the cut-out relay activation based on which of the three foot switches are pressed. Click here for a higher resolution view of the schematic below 
Build Details
My preferred method of bread boarding is to use wire wrap for everything that will fit into WW sockets. Mount the leaded components onto the board and wrap to their leads directly. For I/O, I use a set of header pins on top for convenient disconnect of the board if needed. On the bottom side, another set of header pins is soldered onto the "feet" of the top side pins forming a wire wrap post. Here, the 5 relays are socketed and a total of 6 sets of header pins are used. 
Wiring was pretty simple for this project and not every wire wrap pin was used. Once the board is constructed, using pre-cut, pre-stripped lengths of wire makes for a very fast build. 
The case holds the connectors and the header connections. From time to time I can find these headers with wires pre-assembled and that is a real time-saver. One of the more time consuming aspects of any of the projects is determining which connectors to use, and how to lay them out on the box. In this case, we have 2 DIN, 1 DC, 1 1/4" phone, 4 mini plugs and 4 RCA jacks. The voltage regulator and all the bypass parts are mounted in this enclosure. A small heat sink was added to the regulator and is not shown here. All cables that connect to this box are equipped with type 31 ferrite material as a proactive approach to keeping RF trouble at bay leaving only ground loops as things to check on. 
And here is the final assembly, ready for use. An aluminum cover plate covers this side of the box. 

The Box In ActionThe box worked pretty well, considering the number of AF lines running in and out. No large ground loops or other issues. But as these creature-comfort things go, there is work to be done. Working around the FT-5000 V-AF Drive LevelsAn overlooked design detail when I cooked up this box was that the YCCC So2r box depends on the input source having a low Z which would normally be the case when fed with headphone or speaker inputs. However, the FT-5000's V-AF line out has a 10K series limiting resistor dramatically raising the source Z. Which means it has a hard time driving the YCCC box's transformer-based isolation input to proper amplitude. A combination of things were added to address this problem... A J310-based buffer to provide a high-to-low z conversion. The proper place to put this would be inside of the switching box so it would drive the YCCC transformer input. However, because the box was mounted and the YCCC So2r box was on my table at that time, it was much easier to cut the trace between the YCCC inputs and and T104. And then stick the J310 buffer there. That would give the "back end" of the YCCC mux chip a low Z drive source although the ground isolation is compromised a bit (that proved to not be a problem). The schematic for the buffer is shown below. 
To work around the high Z source, I Iifted the 270 ohm resistor on the input of the T104 and moved the secondary tap from the CT to the edge tap which turned the 2:1 voltage reduction ratio into a 1:1 unity ratio. This allows the rig to see a higher Z and develop more voltage across the transformer output. Replacing the 10K feedback resistor R112 on the headphone amp from 10K to 22K boosted the HP amp's gain a few more dB which helps offset the 5K's low AF when the APF DSP feature is enabled. And finally, a 0.01uF cap was put across R112 to provide a high end roll off filtering effect to clean up a bit of hiss. The combination of things all worked pretty well with ample AF drive to the final amp. No significant hiss or buzz (at least none above the ambient noise of the room). The proper way to do this would be to put the buffer in the switching box. And then use a scope on the various IF stages and then make level adjustments. We are at the proverbial "good enough" point to get through the contest season. I'm sure there will be further refinements to come and these can all be done at one time. Yet another project for the off-season to-do list! |