A great way to pass a cold winter afternoon is to homebrew some preamps Built two preamps today. I’ve been thinking of building a couple as a general interest project and today turned out to be THE day to rock and roll. Designs and BenchmarksAfter a review of the net data, I ended up building a single 2N5109 and a dual 2N5109 version. The Hi-Z array uses a single 2N5109 type and I wanted to make something similar. And then I ran across the IK4AUY design when looking into alternatives to Norton. Interestingly enough, after I had made the decision to build these two types, I ran across these two in the ON4UN book as their recommendations! An interesting table from the ON4UN book includes both of these designs so I knew I was looking at the "good stuff." 
To put these in context, Jack Smith K8ZOA of Clifton Labs latest Norton variant Z10043S has some amazing performance numbers: OIP3 +48 dBm, OPI2 +90 dBm, NF 2.6 dB at 30 MHz and 11 dB gain. I had purchased one of these and Jack had told me the unit I had ran an OIP3 of +50 dBm and a OIP2 > 100 dBm. None of the designs I was looking at were in this range but Jack's stuff is a bit more complicated. And I had purposely left the Norton variants off my list due to the complexity of winding the transformers. ConstructionConstruction in both cases uses the go-fast ugly method. Attention was given to keeping the leads short to avoid making oscillators instead of preamps. Everything else was pulled right from the junkbox. I used SMA connectors as I did not have any BNC types handy. No time was spent making things look beautiful - and it shows! The transistors all run considerable current and I did not have any TO-39 heat sinks. Fortunately you can easily solder onto the can top and I stuck a hunk of braid on each one. The single transistor version runs a bit hotter so I soldered a TO220 heatsink on top of the braid. Both designs worked right off; fortunately no wiring mistakes. Excellent! The W7IUV PreampFirst up was the W7IUV from http://w7iuv.com/preamp60/preamp_r60.pdf The PDF has a lot of information on the construction details and the amp went together very easily. The output transformer was a snap to build. 
I added 6.8 ohms in series with the 0.1 uF input coupling cap because the Rs initially was measuring about 3 ohms R. Not sure why this bumps the input Z up so much but the end result was nice. The resistor does not have a significant effect on the gain or frequency response. The design calls for type 75 ferrite material and all I had was some 73 mix I used for making beverage matching transformers. It's huge in size for the application but seems to have worked fine. Voltage references Vb-gnd: 2.27v, Ve-gnd: 1.58v 

The gain and input Rs are shown below. The output had a 20dB pad on it which was not part of the cal so you will need to add 20 db to the gain scale shown below. Even with the huge transformer, gain rolled off only 2dB over the HF frequency range. 
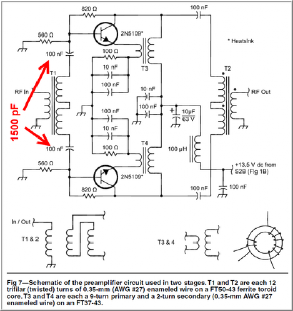
This model features a custom hardwood base from the indigenous forests of Home Depot, if I recall correctly… The IK4AUY Dual 2N5109 Push-Pull PreampA Rhode design popularized by IK4AUY, published in ON4UN’s low band book as well. The amp was initially published as part of a front end, the QEX article may be found here: http://ik4auy.xoom.it/qex_march_april_03.htm The design is a dual 2N5109 in push pull which increases the input and output capability as reflected in higher IOP numbers. As built, I measured about +13 dB gain and it drew 118 mA @ 14.5V. I swapped the 0.1 uF input cap with 1500 pf. The original values had a +4 dB bump about 500 KHz. The 1500 pF value flattens that nicely. The only problem with this design is the output Z is very low; I measured only a few ohms output Rs. IK4AUY has done some work with the design to check performance. While he did not have insight on the output Z, he did have some impressive measurements on the IOP confirming the reputation of the amp and measuring +45 dBm IOP3! 
The large components on the right are a big 100 uH choke that was handy. And a LED + TVS diode which helps me to avoid accidents on the bench like over-voltage, reverse voltage or modifying a circuit that I think is not powered on, but is in fact "live." 
The build used SMA right angle connectors for the RF in/out as I could not find my BNC at the time. I REALLY need to get some more organization of that junk box! 
Voltage references: Vb-gnd 5.6v, Ve-gnd 4.88v Gain (add 20 dB to the value shown) and input Rs shown here. Looks very nice.  Field Use Note: This is an excellent preamp. It's been at the base of one of the skimmer verticals now for about a year, fed with a 2:1 wind ratio type 43 core on the input. Very tough and reliable even given the poor construction method used. Adding a Norton to the Preamp MixAfter finishing these two and having a lot of fun doing it, I started to look for a Norton type of amp that was simple. The Norton type of amp does not use resistors for the feedback and as a result has a lower noise figure. The transformer and layout for this type of amp require a bit more attention that the prior amps. One other factory which may or may not be helpful is that the Norton designs have an input resistance which follows the termination; the other designs input Z tends to be dictated by the bias and feedback networks. This makes the Norton a versatile amp for the shack because it will fit in well with a 50 ohm or 75 ohm application equally well . In digging around, I came across this web site http://www.qrp.pops.net/preamp.asp and this Norton variant: 
The amp's gain is determined by the transformer turns ratio. The amp design makes it tend to have more roll-off at higher frequencies with higher gains. But for what I imagined may be my use, I really only was interested in response from 40m and below. So I built the 14 dB gain version figuring that with the added gain, I could add a pad on the output if the load Z was not going to be stable. The preamp went together quickly with the only modification being the value of RFC - with the 22 uH specified, the 160m roll-off was a bit more than I liked so I used 35 uH and that flattened out the response nicely. The only trick in the build was the layout so I built the resistor/cap nets up first along with the transformer and laid it out on the PCB. The lead running up to the power connection was a bit longer than I would have liked but the circuit seems stable. I did not need to worry about oscillation risk. The HUGE bead on the collector lead combined with the high turns ratio resulted in a stiff but predictable roll-off making the amp inherently stable. In my build, the power consumption is low compared to the other designs at only 35 mA. I did not do any kind of output level test yet. I tend to equate serious currents with high OIP3 numbers but maybe that does not hold for the Norton? Need to check into that more. Today’s goal was to build - and not do too much thinking. 
Stuck this pair of amps in a scrap box mostly to protect the circuitry from getting squished by accident. The single 2N5109 amp on the right, and the single 2N5109 Norton on the left. That gave me a high gain amp on one side, and a low noise lower gain amp on the other; a nice combo. 
Transmission plot of the Norton here. 13.6 dB was close to the 14 dB in the build documents. 
Looking here at the input Z and return loss with the output terminated into a 30 db 50 ohm pad. I would guess putting a smaller bead may also improve the Rl match here as well? 
And here looking at the 75 ohm case with the 50 ohm overlay. As advertised, the input Z tracks the output load pretty close. 
|